Is accountability still possible (in the context of Australian Government structure)?
In the Australian Government system , the accountability is of two types:
a) Democracy – (the elected representatives of the Government are accountable to the people). Members of the parliament are elected by the public vote and Government has a focus of public well being in order to be re-elected. In Australia, we also see democratic values within the parties as they have election process for electing leaders among themselves.
b) Financial accountability – The Government plans its spending through its departments and agencies in the form of budget which is approved in the parliament and there are a number of financial controls and audit process in order to monitor the performance of the Government against the approved budget.
The financial accountability cycle can be summarised in the following pictorial representation:
Figure: The cycle of commonwealth financial accountability
(adapted from Public Sector Accounting and Accountability in Australia – Kathie Cooper, Warwick Funnell, Janet Lee)
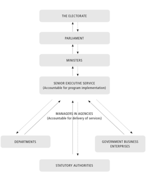
Thus we see a chain of accountability from electorate to the performance of agencies. Following diagram summarizes the chain of accountability in the Australian Government system:
Figure: The Chain of Accountability
(adapted from Public Sector Accounting and Accountability in Australia – Kathie Cooper, Warwick Funnell, Janet Lee)
The departments and agencies and thus the Government is further assessed on the bases of effectiveness, efficiency and economy when spending the public money.
Figure: The public sector accountability and performance continuum
(adapted from Public Sector Accounting and Accountability in Australia – Kathie Cooper, Warwick Funnell, Janet Lee)
We see that the Government is not judged by way of profit as in the case of private sector which makes public sector accountability somewhat complex, nevertheless it is possible.



